Typhon {l Wrote}:When I'm finished with Animation and Texture
----------------------------
/ 64 \
/ ---------- \
------ 56 --------
7*8 ----------
------ 49 --------
\ ---------- /
\ 52 /
-----------------------------
One possible variant for such an intersection - in ascii-art ;-)
fdroidiordf {l Wrote}:Some kind of educational track would be good:
There could be a track with a lot of intersection. At each intersection, there is a per-round generated math exercise and some possible solutions on signs above the possible tracks.
The tracks that have the wrong answer are blocked by invisible walls, so if you take the wrong answer, you get stopped. If a player before you get stopped, its a kind of a hint, because you know that one answer is wrong. Of course, the tracks that are blocked are changing at each round, so you can't simply learn by heart that tracks are valid and that are not.
(incorrect route, side view)
____ g ____-->
\______b_/
(correct route, side view)
____ g ____-->
\TTTTTTbT/
I'm busy for a while, but I can try and make a prototype some time in the future.
However, I would want an educational track to also be a fun, good looking track!
JDB83 {l Wrote}:Is it easy to work with an exported Collada file in Blender or is it better to build the model in Blender.
I want to make a 3D model in Sketchup or in MicroStation (CAD software).
tempAnon093 {l Wrote}:JDB83 {l Wrote}:Is it easy to work with an exported Collada file in Blender or is it better to build the model in Blender.
I want to make a 3D model in Sketchup or in MicroStation (CAD software).
I'm a bit of a Blender/CAD newbie myself, maybe you could try making a few basic test models to see how well Blender imports Collada files.
The Technical Details section on this page notes a few areas it might have issues with: https://docs.blender.org/manual/en/latest/files/import_export/collada.html#collada-importer
JDB83 {l Wrote}:On what kind of project do you work now?
tempAnon093 {l Wrote}:JDB83 {l Wrote}:On what kind of project do you work now?
I did recently release the Frozen Drive add-on track and yesterday I made this small Rainforest test track.
I also made a proof-of-concept track called Random Roads, but I haven't worked on it for a while (it mainly just needs textures fixed but it may take a lot of effort)
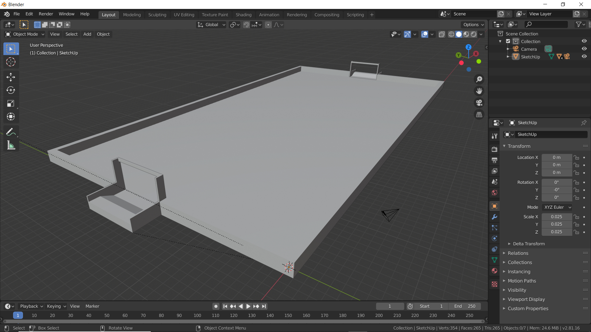
JDB83 {l Wrote}:This is a quick test what I made in Sketchup.
Looks this normal to you?
tempAnon093 {l Wrote}:Thanks!JDB83 {l Wrote}:This is a quick test what I made in Sketchup.
Looks this normal to you?
It does, although I would recommend making an extremely simple track in Blender first and exporting it to SuperTuxKart and playing it, because track creation requires installing a couple of object/export scripts for SuperTuxKart. I'm not sure if the current Blender version is supported yet (I use v2.79, instructions here and in various YouTube tutorials) so it would be best to check before starting a serious project.

fracture {l Wrote}:An urban circuit would be a good idea for a track. Ever since I first played this game I've been waiting for a track with actual traffic similar to N64 Toad's Turnpike, where players must dodge the cars (and in reverse mode, the cars come towards you). I'm assuming the reason this hasn't happened yet is because of limitations with the game's engine? Can it not display that many moving vehicles?
Users browsing this forum: No registered users and 1 guest